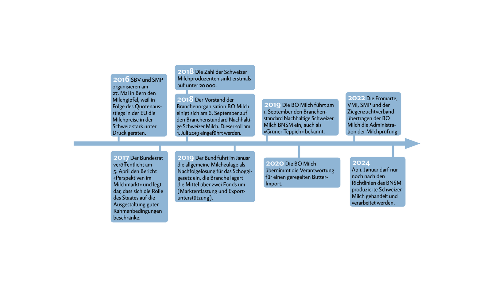
Die Branchenorganisation BO Milch wurde gegründet, nachdem der Bund auf den 1. Mai 2009 die Milch-Kontingentierung aufgehoben hatte (siehe Zeitstrahl in der Bildergalerie). Der entstandene Konkurrenzkampf zwischen den Akteuren der Branche sowie innerhalb der einzelnen Organisationen selber führte zu erhöhten Milchmengen und zu einem immer tieferen Produzenten-Milchpreis.
In den Jahren 2000 bis 2010 war der Produzenten-Milchpreis von 80 auf 63 Rappen gesunken. Von 38'082 Milchproduzenten hatten in nur zehn Jahren 32 Prozent aufgegeben, die Schweizer Landwirtschaft zählte nur noch 26'097 Milchproduzenten.
[EXT 1]
2009 sollte die Milch" target="_blank">BO Milch ein Ordnungsmodell für den Schweizer Milchmarkt finden
Bevor die Situation eskalierte, entschied man sich beim Schweizer Bauernverband SBV zur Gründung einer Branchenorganisation, kurz Milch" target="_blank">BO Milch oder BOM.
In der Milch" target="_blank">BO Milch sollten die verschiedenen Akteure entlang der ganzen Wertschöpfungskette der Schweizer Milch ihre Kräfte bündeln:
- Produzenten-Verbände
- Molkereien
- Organisationen der Käse-Genossenschaften
- Migros und Coop
«Taufpaten» der Branchenorganisation Milch" target="_blank">BO Milch waren der damalige SBV-Präsident Hansjörg Walther und der im Schweizer Bauernverband damals für das Ressort Märkte zuständige Martin Rufer (seit 2020 SBV-Direktor).
In den ersten Jahren der Milch" target="_blank">BO Milch ging es darum, ein Ordnungsmodell für den Schweizer Milchmarkt zu finden. Aus dem ursprünglichen Versuch für ein Referenzmengen-Modell mit einer Milchbörse entstand bis 2013 das heute noch gültige Modell mit der Segmentierung der Milch entsprechend ihrer Verwertung und Wertschöpfung:
- A-Milch(-produkte) für den geschützten Inlandmarkt
- B-Milch(-produkte), die zu tieferen Preisen in der EU verkauft werden
- C-Milch(-produkte) zu nochmals tieferen Preisen für den Weltmarkt
Sperrminoritäten von Produzenten oder Verarbeitern/Handel können die Milch" target="_blank">BO Milch blockieren
Dazu kam ein Richtpreismodell, bei dem die Milch" target="_blank">BO Milch einen Richtpreis für Industriemilch definierte. Für den Beschluss zum Richtpreis (oder zur Milchmenge) brauchte es aber qualifizierte Mehrheiten von den beiden «Familien» der Milch" target="_blank">BO Milch (Produzenten und Verarbeiter/Handel).
Damit war die Basis für Sperrminoritäten geschaffen. Also die Möglichkeit einer Minderheit, bei Abstimmungen einen bestimmten Beschluss zu verhindern, wenn für die Beschlussfassung eine qualifizierte Mehrheit verlangt wird.
Im Vorstand der Milch" target="_blank">BO Milch reichen nur 3 Stimmen aus, um einen Beschluss zu verhindern, während es 16 Stimmen braucht, um einen Beschluss zu fassen.
Die Milch" target="_blank">BO Milch, welche die Verhältnisse auf dem Milchmarkt ordnen soll, scheiterte damit immer wieder an ihrer eigenen Konstruktion.
Mitglieder der Milch" target="_blank">BO Milch sind heute 36 regionale und nationale Organisationen sowie Unternehmen
Die Milch" target="_blank">BO Milch schaffte aber jedes Mal wieder die Quadratur des Kreises und heute zählen 36 regionale und nationale Organisationen sowie Unternehmen zu den Mitgliedern:
- 18 Organisationen der Milchproduzenten, von der Aaremilch bis zu den Zentralschweizer Milchproduzenten ZMP.
- 11 Unternehmen der Milchindustrie, von der Emmi bis Züger Frischkäse.
- 5 gewerbliche Käser wie der Bernische Milchkäuferverband und die Genossenschaft der Ostschweizer Milch-verarbeiter.
- 2 Vertreter des Detailhandels, nämlich Coop und Aldi.
Die Aufgabe der Milch" target="_blank">BO Milch fasst deren Geschäftsführer Stefan Kohler in einem Satz zusammen: «Die Branchenorganisation Milch" target="_blank">BO Milch ist zuständig für die Spielregeln im Schweizer Milchmarkt im Interesse der gesamten Wertschöpfungskette.»
Im Detail sind dies:
- Segmentierung und Richtpreise
- Exportstützung von verarbeiteten Lebensmitteln
- Organisation des «Grünen Teppichs»
- seit 2023 die staatlich geregelte Milchprüfung
- Verantwortung für geregelte Butterimporte zur Markt-Stabilisierung
[IMG 5]
Stefan Kohler: «Die Milch" target="_blank">BO Milch kann nicht einfach einen Schalter für höhere Milchpreise betätigen»
Stefan Kohler ist seit Januar 2014 Geschäftsführer der Milch" target="_blank">BO Milch, deren Sitz seit der Gründung bei den Schweizer Milchproduzenten SMP ist.
Kohler hatte nach einem Geografie-Studium mit Agrarwirtschaft im Nebenfach 1993 bis 1999 als Assistent an der Universität Zürich gearbeitet. 1999 bis 2001 war er Redaktor beim früheren Fachmagazin «Landfreund». Und von 2001 bis 2013 war Stefan Kohler Chefredaktor unseres Fachmagazins «die grüne».
«Die Anfangsjahre der Milch" target="_blank">BO Milch waren geprägt von stetigem Druck auf die Milchpreise, von Butterbergen und dem entsprechendem Frust der Milchproduzenten», schaut Stefan Kohler zurück.
Die gereizte Stimmung im Milchmarkt wirkte sich auch auf die noch junge Branchenorganisation aus, erinnert sich Kohler. «Viele erwarteten von uns, dass wir einfach einen Schalter für höhere Milchpreise betätigen können.» Das Negativ-Image der Milch" target="_blank">BO Milch stecke nach wie vor in vielen Köpfen, «obwohl wir nachweislich eine sehr gute Wirkung im Milchmarkt haben».
Der «Grüne Teppich» und das neu geschaffene Fonds-System
Die Milch" target="_blank">BO Milch hat im Milchmarkt Schweiz viele Kritiker (siehe separaten Beitrag «Lob und Kritik: «Der Milch" target="_blank">BO Milch ist es nicht gelungen, eine gerechte Verteilung der Wertschöpfung zu erreichen»).
Aber auch kritische Stimmen attestieren der Milch" target="_blank">BO Milch, dass sie seit 2009 zur Stärkung der Schweizer Milchwirtschaft beigetragen hat. Zum Beispiel mit dem «Grünen Teppich», der auf eine Initiative des damaligen Milch" target="_blank">BO Milch-Präsidenten Markus Zemp und Stefan Kohler zurück geht.
Mit dem «Grünen Teppich» werden die Mehrwerte der Schweizer Milch(-produkte) standardisiert, damit man diese auch glaubhaft kommunizieren kann. «Man glaubt es kaum», erinnert sich Kohler, «wir hatten dabei auch gegen den Widerstand der Milchproduzenten zu kämpfen».
Der zweite Erfolg der Milch" target="_blank">BO Milch war der lückenlose Übergang des früheren Systems Schoggigesetz per 1. Januar 2019 in ein neu geschaffenes Fonds-System. Das Schoggigesetz – in Beamten-Deutsch korrekt «Bundesgesetz über die Ein- und Ausfuhr von Erzeugnissen aus Landwirtschaftsprodukten» – verbietet Export-Subventionen für verarbeitete Agrarprodukte.
Mit hörbarem Stolz in der Stimme erklärt Kohler: «Wenn alle am gleichen Strick ziehen, ist es möglich, innerhalb eines Jahres ein kompliziertes, aber effizientes Projekt mit einem 70-Millionen-Franken-Umsatz auf die Beine zu stellen.»

